RTC
Als Echtzeituhren (engl. Real Time Clock, Abgekürzung: RTC) werden Schaltkreise bezeichnet, die in dedizierter Hardware (also ohne Zuhilfenahme der CPU) realisiert sind und so unbeeinflusst von z.B. Auslastung der CPU den Zeitverlauf (mit einer gewissen, eingeschränkten Genauigkeit) wiedergeben können.
RTCs im C64[Bearbeiten | Quelltext bearbeiten]
Ein C64 besitzt zwei unabhängige RTCs in den CIAs. Diese in der CIA-Dokumentation "Time of day clock" (TOD clock) genannten Funktionseinheiten beinhalten kein Datum und verlieren nach dem Ausschalten des C64 ihren Inhalt. Der BASIC-Interpreter benutzt zur Implementierung der Systemzeit-Befehle nicht die TODs der CIAs, sondern eine mithilfe von Interrupts in Software realisierte Umsetzung, die einer Echtzeittreue nur bedingt gerecht wird. Die Zeit nach dem Systemstart oder Hardware-Reset kann mit den BASIC-Befehlen TIME in 1/60 Sekunden und TIME$ in dem Format HH:MM:SS abgerufen und in Programmen verwendet werden.
Hardware[Bearbeiten | Quelltext bearbeiten]
Eine vollständige Echtzeituhrenfunktion (inkl. Datum und Weiterlauf bei ausgeschaltetem Rechner) hingegen bietet der Einsatz einer der folgenden Chips:
- Texas Instruments BQ4830Y[1]
- Dallas Semiconductor
- Epson
- Philips
- PCB8573 (siehe Hardware-Basteleien zum C 64/C 128)
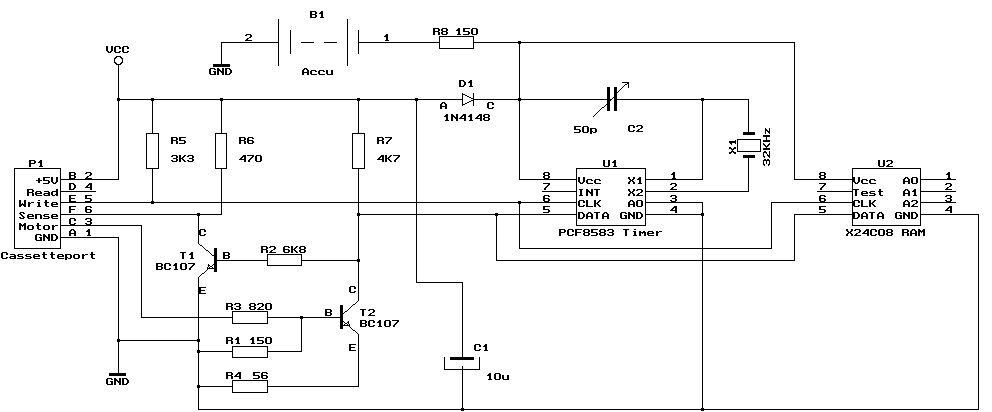
- PCF8583 (als "F83" vermutlich verwendet in der CP-Uhr am Kassettenport)[1]
- CMD-DOS "T-Rx" (Time Read ASCII/BCD/Dezimal)
- RAMLink
- FD-2000
- FD-4000
- HD
- Smart Mouse
Dienste[Bearbeiten | Quelltext bearbeiten]
- DCF77[2]
Software[Bearbeiten | Quelltext bearbeiten]
Weblinks[Bearbeiten | Quelltext bearbeiten]
| Wikipedia: Echtzeituhr |
- Schaltplan der CP-Uhr

- RTC64U und RTC64C bei Grossibär