Professor Zork
| Professor Zork | ||
|---|---|---|
| Spiel Nr. | 797 | |
| Bewertung | 1.75 Punkte bei 4 Stimmen | |
| Entwickler | André Hagestedt | |
| Verleger | Happy Software Markt & Technik | |
| Release | 1984 | |
| Plattform(en) | C64 | |
| Genre | Adventure - Graphic(Charset)/Text | |
| Spielmodi | Einzelspieler | |
| Steuerung | ||
| Medien | ||
| Sprache | ||
Beschreibung[Bearbeiten | Quelltext bearbeiten]
Die Story[Bearbeiten | Quelltext bearbeiten]

In einem Haus voller Geheimnisse experimentiert Professor Zork mit Menschenleben. Er versucht aus den gefangenen Menschen willige Sklaven zu machen, die nur auf seine Befehle hören. Er will so die Alleinherrschaft über die gesamte Erde an sich reissen. Sie, als ganz normaler Bürger, sind ihm auf die Schliche gekommen. Da die Polizei Ihnen kein Wort von Ihrer Geschichte glaubt, müssen Sie den Professor selbst daran hindern, sein Vorhaben auszuführen. Doch passen Sie auf, viele Geheimnisse versperren Ihnen den Weg zum Erfolg.
Ziel des Spiels[Bearbeiten | Quelltext bearbeiten]
Der größenwahnsinnige Professor Zork macht also allerlei Bösewicht-Sachen und sein wenig bescheidenes Fernziel ist die Weltherrschaft.
Der Spieler muss nun den Professor von seinem Plan abhalten, einen Schatz finden, Gefangene befreien und mit heiler Haut entkommen.
Gestaltung[Bearbeiten | Quelltext bearbeiten]

Professor Zork- Im Kabinett des Grauens ist ein deutsches Textadventure, das nichts mit der bekannten Zork-Reihe zu tun hat. Das Spiel wurde von André Hagestedt programmiert, der es über Happy Software, einem Label des Markt & Technik Verlages, veröffentlichte. Professor Zork besitzt nur wenige Texte und der Zwei-Wort-Parser kommt mit zehn Verben aus. Die Raumgrafiken bestehen aus PETSCII-Zeichen. Gelegentlich werden Sprites verwendet. Viele Aktionen, die der Spieler eingeben kann, bewirken Veränderungen an der Raumgrafik. Es gibt keinen Spielsound. Die Richtungen, in die man sich bewegen kann, werden nicht angezeigt. Wie bei vielen Markt&Technik-Adventures hat sich auch hier ein Bug in den Programmcode eingeschlichen, das Spiel lässt sich aber trotzdem lösen, wenn man den Garten verlässt und dann wieder betritt. Das Programm hat einen einfachen Listschutz. Der Spielstand kann nicht abgespeichert werden. Es gibt keinen Befehl um das Inventar anzuzeigen. Der Programmierer André Hagestedt veröffentlichte über den Markt & Technik Verlag außerdem noch das Adventure Niemandsland und das Spiel Garten Eden.
Screenshots
![]() Immer wieder einen Schlüssel zu finden... |
![]() |
![]() |
![]() |
![]() |
Hinweise[Bearbeiten | Quelltext bearbeiten]
Fortbewegung[Bearbeiten | Quelltext bearbeiten]

- Die Befehle zum Herumlaufen lauten:
N S O W NW NO H R
- Die Befehle NO und NW werden nur selten gebraucht.
Die Verben[Bearbeiten | Quelltext bearbeiten]
- Das Spiel kommt mit zehn Imperativen aus:
DREH GIB LIES NIMM OEFFNE SCHIESS SIEH SUCH ZIEH ZUENDE
- Auf diese Befehle folgt fast immer ein Gegenstand.
Lösung[Bearbeiten | Quelltext bearbeiten]
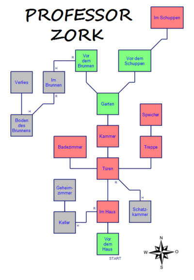
Karte[Bearbeiten | Quelltext bearbeiten]

Schritt für Schritt[Bearbeiten | Quelltext bearbeiten]

N, OEFFNE KISTE, SIEH (Schlüssel Eins wurde gefunden), NIMM , OEFFNE TUER (Mit Schlüssel Eins) , N, SIEH LOCH (Schlüssel Zwei wurde gefunden), NIMM, SIEH REGAL, NIMM STEINE, SIEH LOCH (Brief und Pistole wurden gefunden), NIMM PISTOLE, LIES BRIEF, S, SIEH TISCH, OEFFNE SCHUBLADE, LIES BRIEF, S, OEFFNE TUER (Mit Schlüssel Zwei), N, OEFFNE TUER-1, W, ZIEH SPUELUNG (Flaschenpost wurde gefunden), NIMM SPIEGEL, SIEH LOCH, NIMM PATRONE, S, OEFFNE TUER-3, N, NIMM KERZE, SIEH SCHRANK, LIES BRIEF, NIMM ZUENDHOELZER, S, O, OEFFNE TUER, ZUENDE KERZE, N, NIMM SPITZHACKE, S, S, S, R, NIMM STEINE (Mit der Spitzhacke), OEFFNE TUER, N (Schlüssel Eins ist weg), SCHIESS (Schiess muss sofort eingegeben und mit "RETURN"-Taste bestätigt werden, sonst wird man erstochen!!! - Der Professor ist tot), NIMM SPRITZE, S, H, OEFFNE TUER, N, NIMM TEPPICH (Eine Falltür wurde entdeckt), OEFFNE FALLTUER, R (Ein Schatz wurde gefunden und Schlüssel Zwei ist weg), H, OEFFNE TUER-3, N, OEFFNE TUER, N, NO, NO, ZUENDE KERZE, NIMM LEITER, S, S, S (Hier ist ein Bug im Programm: Man muss den Garten verlassen und ihn anschließend wieder betreten, um nach dem Betreten des Schuppens in die Nähe des Brunnens gehen zu können), OEFFNE TUER, N, NW, ZUENDE KERZE, R (Mit der Leiter), R, NIMM STEINE (Mit der Spitzhacke), N, GIB SPRITZE (Du hast ihn gerettet), OEFFNE FALLTUER (Schlüssel Zwei wurde erneut gefunden), S, H, H, S, S, S, OEFFNE TUER-1, W, NIMM SEIFE, SIEH BADEWANNE (Schlüssel Eins wurde erneut gefunden), S, S, S.
Geschafft, die Erde ist gerettet!
Cheats[Bearbeiten | Quelltext bearbeiten]
- Spiel laden - nicht starten,
1 REMeingeben, RETURN drücken, und schon ist der "Listschutz" weg.... - Alternativ lässt sich mit
LIST 2-auch das BASIC-Listing ansehen.
Bewertung[Bearbeiten | Quelltext bearbeiten]
| Bewertung der C64-Wiki-Benutzer (10=die beste Note): | ||
| 1.75 Punkte bei 4 Stimmen (Rang 1209). Zur Stimmabgabe musst Du angemeldet sein. |
Kritik[Bearbeiten | Quelltext bearbeiten]
Shmendric: "Uff, wie soll man das ohne Speicherfunktion jemals durchschaffen? Da wird einem ja gar nichts verraten. Keine Raumbeschreibung, keine Richtungen, wenig Hinweise auf die Items, nicht einmal das Inventar kann man einsehen. Das Spiel dürfte in eine reine Raterei ausarten. Vor allem die mangelnden Beschreibungen versalzen einem Adventure-Suppe ein wenig. Auf ein Bildersuchrätsel habe ich eher wenig Lust. Um den Artikel zu schreiben und die Karte zu erstellen, habe ich mich ganz feige mit einer Komplettlösung durchgeschlichen. Zum Glück, denn richtig spielen hätte mir bestimmt keinen Spaß gemacht. Ein doofer Bug ist auch noch drin. Das Spiel ist nicht nur grottenschlecht, sondern ein richtiges Ärgernis."
H.T.W: "Also das ist wirklich retro, noch viel schlechter gehts dann ja nicht. Und DAS für 34,90 DM, ALLERHAND!!".
Sonstiges[Bearbeiten | Quelltext bearbeiten]
Cover[Bearbeiten | Quelltext bearbeiten]

Leider ist kein Scan des Covers verfügbar. Hinweise auf das Spiel (Werbung oder Kurzinfo) gibt es in der Zeitschrift "Happy Computer" Ausgabe 11/1984 und 01/1985. Das Spiel wurde für 34,90 DM auf einem Datenträger (Best.-Nr. MK 127A) verkauft.
Originaltext aus der Werbeanzeige o.g. Happy Computer: "Als einfacher Bürger entdecken Sie die grausame Absicht von Professor ZORK: die Weltherrschafft mit Hilfe von versklavten Menschen. Sie allein können ihn daran hindern. Begeben Sie sich in das Haus voller Geheimnisse und Fallen und machen das bittere Vorhaben eines Verrückten zunichte! "
Highscore[Bearbeiten | Quelltext bearbeiten]
Bei diesem Adventure gibt es keine Punktewertung und keinen Highscore.







