De Steen Der Wijzen
| De Steen Der Wijzen | ||
|---|---|---|
| Spiel Nr. | 961 | |
| Bewertung | 5.33 Punkte bei 3 Stimmen | |
| Entwickler | John Vanderaart | |
| Firma | Radarsoft | |
| Verleger | Radarsoft, Audiogenic, Micro Application | |
| Musiker | John Vanderaart | |
| HVSC-Datei | /MUSICIANS/V/Vanderaart_John/Magic_Stone.sid | |
| Release | 1984 | |
| Plattform(en) | C64 | |
| Genre | Adventure | |
| Spielmodi | Einzelspieler | |
| Steuerung | ||
| Medien | ||
| Sprache | ||
| Information | a.k.a.: | |
Beschreibung[Bearbeiten | Quelltext bearbeiten]

De Steen der Wijzen ist ein Text-Adventure in niederländischer (bzw. holländischer) Sprache aus dem Jahr 1984. Später erschien das Spiel auch als deutsche, englische und französische Version.
Im Spiel hat man die Aufgabe, im Spukschloss des Grafen von Schwarzherzen nach dem berühmten Stein der Weisen suchen - Denn damit ist einem möglich, Blei in Gold zu verwandeln. Neben dem Stein muß man zudem die Notizen des Grafen zu seinen Experimenten finden, dazu das nötige Zauberwort für die Umwandlung, etwas Blei, und den richtigen Ort für die Durchführung.
Als Hilfe trägt man ein Amulett aus Schwarzafrika mit sich, das unter Einfluß schwarzer Magie seine Farbe wechselt.
Gestaltung[Bearbeiten | Quelltext bearbeiten]
Das Spiel ist mit HiRes-Grafik illustriertes Textadventure. Die Umgebung wird einem kleinen Fenster in der Mitte der oberen Bildschirmhälfte dargestellt. Über diesem Fenster ist der Name des Ortes eingeblendet, direkt unter dem Fenster werden abgekürzt alle Richtungen eingeblendet, in die der Ort verlassen werden kann. Links und rechts vom Grafikfenster sind animierte Radarschüsseln. In der unteren Bildschirmhälfte wird der Text eingeblendet.
Niederländische Version[Bearbeiten | Quelltext bearbeiten]
![]() |
![]() |
![]() |
![]() |
![]() |
![]() |
Englische Version[Bearbeiten | Quelltext bearbeiten]
![]() |
![]() |
![]() |
Deutsche Version[Bearbeiten | Quelltext bearbeiten]
Hinweise[Bearbeiten | Quelltext bearbeiten]

Bedienung[Bearbeiten | Quelltext bearbeiten]
Gespielt wird dieses Textadventure durch die Eingabe von Einbuchstaben-, Einwort- und Zweiwort-Kommandos.
- Beispiele von Einbuchstaben-Kommandos sind: N, Z, O, W, L (Laag), H (Hoog), K (Kijk)
- Beispiele von Einwort-Kommandos sind: Noord, Hoog, West, Help, Stop, Bezit, Talisman, Nieuw
- Beispiele von Zweiwort-Kommandos sind: Ga Noord, Open Duer, Zeg Hallo
Fortbewegung[Bearbeiten | Quelltext bearbeiten]
Im Spiel kann man sich in den vier Himmelsrichtungen und hoch/runter bewegen, abkürzbar über den ersten Buchstaben. Achtung: Einbuchstaben-Kommandos sind an der übersetzten Sprache angepasst und können sich etwas unterscheiden!
Verben[Bearbeiten | Quelltext bearbeiten]
- Niederländische Version
- Noord (N) , Zuid (Z) , Oost (O), West (W), Laag (L), Hoog (H), Stop, Bezit, Talisman, Nieuw, Ga, Open, Zeg
- Diese beiden Befehle können jederzeit angewandt werden: Help, Kijk (K)
- Deutsche Version
- Nord, Sued, West, Ost, Hinunter (U), Hoch, Besitz (B), Amulett, Besitzer, Aufhoeren, Sage, Gehe, Oeffne, Sage, Entriegele
- Diese beiden Befehle können jederzeit angewandt werden: Hilfe, Schaue
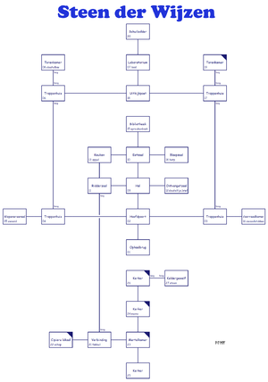
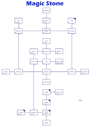
Karten[Bearbeiten | Quelltext bearbeiten]
Lösung[Bearbeiten | Quelltext bearbeiten]
Step by Step[Bearbeiten | Quelltext bearbeiten]
(Start on a drawbridge), INVENTORY (carrying an amulet and a key), OPEN DOOR, N (main gate), E (staircase), EXAMINE PLAQUETTE, E (storeroom), OPEN CUPBOARD, LOOK, GET MATCHES, W, W (main gate), DROP MATCHES, W, W (armoury), LOOK, GET SWORD, E, U (staircase), EXAMINE WALL, EXAMINE PAPER (it's half a book page), U (tower), CUT ROPE (using sword), LOOK, GET BUNCH (of keys), D, E (observation post), EXAMINE WINDOW, N (laboratory), LOOK (see a motto), EXAMINE MOTTO (says "Gold very sweet gold"), MOVE PAINTING (see panel in the wall), S, E, D.
W (main gate where the north door is locked), UNLOCK DOOR (using bunch of keys), OPEN DOOR, N (hall where the east door is locked), UNLOCK DOOR, OPEN DOOR, DROP SWORD, DROP KEY, E (visitor's room), EXAMINE PAINTING (written "Spiritual help"), LOOK (see a leaflet and a hairpin), GET LEAFLET, READ LEAFLET (states "Everything to make gold is in this mansion No. 1639"), DROP LEAFLET, GET HAIRPIN, OPEN PANEL, LOOK (see a book), GET BOOK, READ BOOK (together with the page found earlier it translates to "You make gold there where the onion smells"), FEEL BOOK (feels like dried human skin), S, E (bedroom where there is a chest in the corner), LOOK (there is a bolt on the chest), TURN BOLT, OPEN CHEST, GET HARP, W, S (hall), DROP BOOK.
N, W (kitchen), LOOK, GET APPLE, E, S (hall), DROP HARP, DROP BUNCH (of keys), S, GET MATCHES, N, W (knight's cove), LOOK (there's a shutter in the floor), MOVE SHUTTER (it's open), D (connection), LOOK, GET TORCH, LIGHT TORCH, DROP MATCHES, E (torture chamber), EXAMINE RACK (the counting stopped at 1639), LOOK (the rack looks solid), GET MEMO, READ MEMO (reads "Don't forget to feed the snake with No. 1639 - PS Clean up the dungeon"), DROP MEMO, S (dungeon), LISTEN OWL (you can't understand the owl yet), EAT APPLE, DROP CORE, LISTEN OWL ("Ghosts do like music"), N, W, U, E, GET HARP, S (main gate), E, U, U (tower - note you need the torch here), LISTEN OWL ("You kill snakes by sword"), D, W, N (laboratory), GET LEAD, SAY GOLD (the panel opens by magic), N (hiding place - you feel a ghost's presence), ASK GHOST (not yet willing to talk), PLAY HARP ("Magic will open many closed doors"), DROP HARP, S, S, W, D, E (main gate).
N, GET SWORD, W, D, DROP LEAD, W (turnkey's - a skeleton hangs here), LOOK, GET SHOVEL, EXAMINE SKELETON (see a number on the skull 1639), E, E, N (dungeon), EXAMINE STRAW (yellow), SMELL STRAW (smells like onion), N (dungeon - a snake stands in your way), KILL SNAKE (using sword - see a shutter), DROP SWORD, SAY MAGIC (something moves), OPEN SHUTTER, D (into a cellar-vault), DIG SAND (using shovel - you dig a hole in the floor), DROP SHOVEL, LOOK (see a rust-eaten helmet), EXAMINE HELMET (closed), OPEN HELMET, GET STONE, U, S, S, W (connection), DROP AMULET, GET LEAD, U, E (hall), GET BOOK, W, D, E, N (dungeon with straw on the floor), HELP (try a number), SAY 1639.
Stap voor stap[Bearbeiten | Quelltext bearbeiten]
OPEN TRALIEHEK, N, W, W, K, PAK ZWAARD, O, H, K, KIJK MUUR, KIJK BLADZIJDE, H, SNIJ TOUW, PAK SLEUTELBOS, L, L, O, ONTSLUIT DEUR, OPEN DEUR, N, ONTSLUIT DEUR, OPEN DEUR, O, KIJK SCHILDERIJ, K, LEG SLEUTEL, LEG SLEUTELBOS, PAK SLEUTELTJE, PAK BRIEF, LEES BRIEF, LEG BRIEF, W, N, OPEN DEUR, O, K, DRAAI GRENDEL, OPEN DEKENKIST, PAK HARP, W, N, ONTSLUIT PANEEL, OPEN PANEEL, LEG SLEUTELTJE, K, PAK SPREUKENBOEK, LEES SPREUKENBOEK, LEG SPREUKENBOEK, Z,W, K, PAK APPEL, O, Z, Z, O, KIJK PLAAT, H, H, K, EET APPEL, LUISTER UILTJE, L, W, N, LEG KLOKHUIS, K, PAK LOOD, KIJK SCHILDERIJ, KIJK BORDJE, BEWEEG SCHILDERIJ, ZEG GOUD, N, SPEEL HARP, LEG HARP, Z, Z, O, L, OPEN VOORRAADKAST, PAK ZWAVELSTOKKEN, W, W, N, W, BEWEEG LUIK, L, K, LEG LOOD, PAK FAKKEL, ONTSTEEK FAKKEL, LEG ZWAVELSTOKKEN, W, K, KIJK SKELET, PAK SCHOP, O, O, Z, LUISTER UILTJE, N, KIJK PIJNBANK, N, N, DOOD SLANG, ZEG MAGICA, LEG ZWAARD, OPEN LUIK, L, GRAAF ZAND, KIJK HELM, OPEN HELM, PAK STEEN, LEG SCHOP, H, Z, Z, PAK MEMO, LEES MEMO, LEG MEMO, W, H, N, O, N, PAK SPREUKENBOEK, Z, W, Z, L, LEG FAKKEL, PAK LOOD, O, N, KIJK STRO, RUIK STRO, ZEG 1639
Cheats[Bearbeiten | Quelltext bearbeiten]
- Bei diesem Adventure sind zwar keine Cheats bekannt, mit den Komplettlösungen und Karten in diesem Artikel sollte es aber keine Probleme mehr geben.
Bewertung[Bearbeiten | Quelltext bearbeiten]
| Bewertung der C64-Wiki-Benutzer (10=die beste Note): | ||
| 5.33 Punkte bei 3 Stimmen. Zur Stimmabgabe musst Du angemeldet sein. | ||
| C64Games | 5 | 19. Oktober 2020 - 23 downs |
| Lemon64 | 6,7 | 19. Dezember 2018 - 3 votes |
Kritik[Bearbeiten | Quelltext bearbeiten]
Pattensen Power: "Irgendwie werde ich den Verdacht nicht los, dass bei der deutschen Übersetzung nicht alles rund gelaufen ist. Sätze wirken abgehackt, manche Wörter hängen alleine in der Zeile, und es kommen Meldungen wie: Dahinter ist ein Gefach! Gemeint ist vermutlich ein Fach oder auch ein Geheimfach. Aber egal, das Adventure ist ganz nett, aber auch schwierig, da man die richtigen Befehle manchmal lang erraten muss, und wie sich die Sprites in die Hintergrundbilder einfügen, wirkt doch sehr klobig. Es ist halt ein Adventure der allerersten Stunde. Wer genau das mag, der ist hier richtig."
Sonstiges[Bearbeiten | Quelltext bearbeiten]
Cover[Bearbeiten | Quelltext bearbeiten]

Kassette[Bearbeiten | Quelltext bearbeiten]

Theme[Bearbeiten | Quelltext bearbeiten]
Das nachfolgende Bild zeigt die Begleitmelodie des Spiels in der üblichen Notenschreibweise. Für eine kreative Weiterverwendung der Melodie stehen die Noten auch als PDF-Dokument (Datei:DeSteenDerWijzen Theme PDF.pdf) und in der ABC-Musiknotation (Datei:DeSteenDerWijzen Theme.abc.txt) zur Verfügung.
Highscore[Bearbeiten | Quelltext bearbeiten]
Leider keine Punktewertung bei der Suche nach dem Stein der Weisen. Das Ziel ist rein materieller Natur - kein ehrenvoller Highscore, dafür aber ein fetter Klumpen Gold.
Weblinks[Bearbeiten | Quelltext bearbeiten]
- Deutsche Version (nur Lösung & Infos)
- Niederländische Version
- C64Games.de - Spiel Nr. 7607
- Gamebase64.com - Spiel Nr. 7407

- Lemon64 - Spiel Nr. 2477

- CSDb- Release Nr. 29218

- ready64 - Spiel Nr. 4893

- Solutionarchive.com - Spiel Nr. 520
(Lösungen) - ifwizz.de - Eintrag zu De Steen der Wijzen

- Lösung bei Tin.at

- Retrocollector.org

- Eintrag bei richardlagendijk.nl

- Englische Version
- Gamebase64.com - Spiel Nr. 4543

- ready64 - Spiel Nr. 4770

- CSDb
) - Solutionarchive.com - Spiel Nr. 2008
(Lösugen) - ifwizz.de - Eintrag zu Magic Stone

- De Steen Der Wijzen auf MobyGames.com

- Retrocollector.org

- Französische Version
- Gamebase64.com - Spiel Nr. 13069

- Lemon64 - Spiel Nr. 3771

- Solutionarchive.com - Spiel Nr. 2009
(Lösungen) - ifwizz.de - Eintrag zu Pierre Magique

- Retrocollector.org

Video[Bearbeiten | Quelltext bearbeiten]
- Videomitschnitt auf YouTube















